407-《化学学科知识与教学能力》(高级中学)笔试大纲
来源:中小学教师资格考试
发布时间:2024-02-01
人气:59
点击下载:
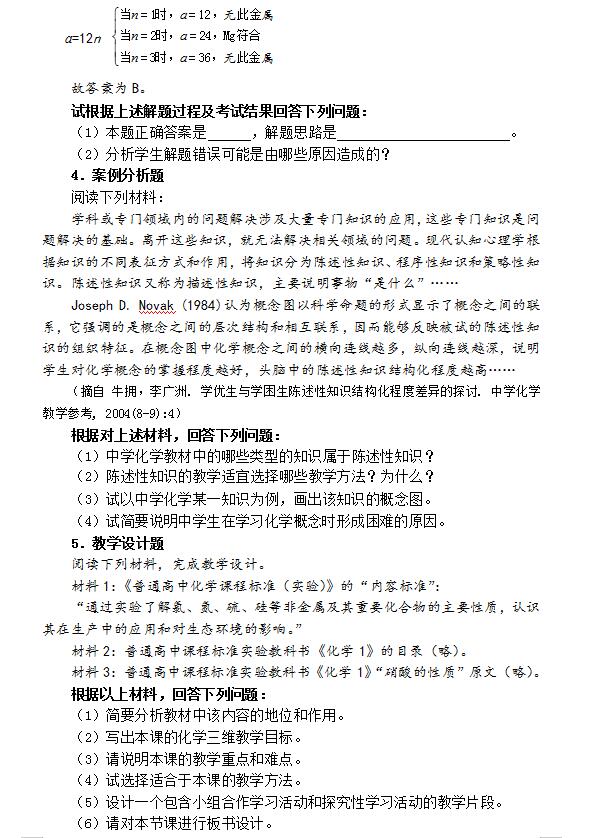
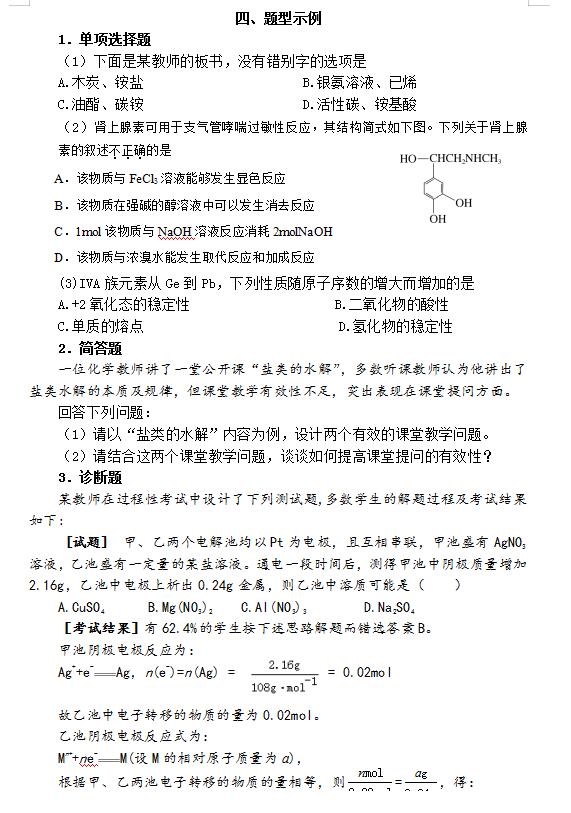
高级中学《化学学科知识与教学能力》—— 笔试大纲一、考试目标 1.化学学科知识运用能力。掌握化学专业知识及技能,具备化学学科的实验技能和方法,了解化学所提供的、独特的认识世界的视角、领域、层次及思维方法;掌握化学教学的基本理论,并能在教学中灵活运用;了解化学学科发展的历史和现状,把握化学学科最新发展动态;准确理解《普通高中化学课程标准(实验)》规定的课程目标、教学内容和实施建议,用以指导自己的教学。具有运用化学学科知识分析和解决实际问题的能力。 2.化学教学设计能力。能根据《普通高中化学课程标准(实验)》规定的课程目标,针对高中学生的认知特征、知识水平及学习需要选择合适的教学内容;能根据教学内容的特点、学生个体差异确定教学重点和教学难点;学会依据课程标准和教材制定具体的教学目标;根据不同课程模块的特点,合理选择教学策略和教学方法;合理利用化学教学资源,设计多样的学习活动,引导学生积极参与学习过程;能在规定时间内完成所选教学内容的教案设计。具有基于课程标准、教材和教学设计知识进行教学设计的能力。 3.化学教学实施能力。掌握高中化学教学实施的基本步骤,能根据学生的学习反馈优化教学环节;掌握化学教学的组织形式和策略;创设生动活泼的教学情景,注意贴近学生的生活,联系社会实际,帮助学生理解和掌握知识和技能;理解初中学生的认知特点、学习方式及其影响因素,认识高中学生建构化学知识和获得技能的过程;注重科学方法教育,培养学生的科学探究能力,引导学生在学习体验中获得化学学习的方法;具有运用现代信息技术的能力,合理发挥多种媒体在化学教学上的功能。具有较强的教学实施能力。 4.化学教学评价能力。了解化学教学评价的基本类型及特点,掌握基本的评价方式;积极倡导评价目标的多元化和评价方式的多样化,发挥教学评价促进学生发展的功能;能够运用教学反思的基本方法改进教学。具有一定的教学评价能力。
二、考试内容模块与要求 (一)学科知识运用 1.化学专业知识 (1)掌握与中学化学密切相关的大学无机化学、有机化学、物理化学、分析化学、结构化学的基础知识和基本原理。 (2)掌握中学化学基础知识和基本技能,具有化学学科实验技能和方法,能够运用化学基本原理和基本方法分析和解决有关问题。 (3)了解化学科学研究的一般方法和化学研究的专门性方法、化学学科认识世界的视角及思维方法;了解化学发展史及化学发展动态。 2.化学课程知识 (1)理解高中化学课程性质、基本理念、设计思路和课程目标。 (2)熟悉《普通高中化学课程标准(实验)》所规定的模块结构、内容标准和要求。 (3)理解高中化学教材的编写理念、编排特点及知识呈现形式,能够根据学生学习的需要使用教材。 3.化学教学知识 (1)了解化学教学理念、教学原则、教学策略及教学方法等一般知识。 (2)认识化学教学过程的基本特点及其规律,掌握中学元素化合物、基本概念和基础理论等核心知识教学的基本要求及教学方法。 (3)知道化学教学活动包括教学设计、课堂教学、作业批改与考试、课外活动、教学评价等基本环节,能根据学生身心发展规律组织化学教学活动。 (二)教学设计 1. 化学教材分析能力 (1)根据《普通高中化学课程标准(实验)》及教材的编写思路和特点,掌握高中教材编写指导思想,确定课时内容在教材体系中的地位和作用。 (2)了解化学教学内容与化学课程内容、化学教材内容和化学教学目标之间的关系,能对化学教学内容进行合理的选择和组织。 (3)通过教材内容分析和学生已有的知识基础分析确立教学重点与难点,并阐述相应的教学解决方案。 2. 确定化学教学目标 (1)领会“知识与技能”、“过程与方法”、“情感态度与价值观”三个维度教学目标的含义。 (2)能够根据《普通高中化学课程标准(实验)》、教材和学生的认知特征确定具体课程内容的教学目标并准确表述。 3. 选择教学策略和方法 (1)根据化学学科的特点和高中学生认知特点分析学生的学习需要,确定学生的学习起点,选择合适的教学策略和教学方法。 (2)能够根据学生的学习起点,明确教学内容与学生已有知识之间的关系,确定教学内容的相互关系和呈现顺序。 (3)了解化学资源的多样性,能根据所选教学内容合理开发、选择和利用教学资源。 4. 设计化学教学程序 (1)理解化学教学内容组织的基本形式和策略,能够设计合理的教学流程。 (2)通过研究典型的化学教学设计的案例,掌握教学设计的方法,评价教学案例的合理性。 (3)能够在规定时间内按照化学课时教学设计的一般步骤完成所选教学内容的教案设计。 (三)教学实施 1. 课堂学习指导能力 (1)了解化学情境创设、学习兴趣的激发与培养的方法,掌握指导学生学习的方法和策略,帮助学生有效学习。 (2)知道中学生化学学习的基本特点,能够根据化学学科特点和学生认知特征引导学生进行自主学习、探究学习和合作学习。 2. 课堂组织调控能力 (1)掌握化学教学组织的形式和策略,具有初步解决化学教学过程中各种冲突的能力。 (2)了解对化学教学目标、教学任务、教学内容和教学方法等教学活动因素进行调控的方法。 3. 实施有效教学能力 (1)能依据化学学科特点和学生的认知特征,恰当地运用教学方法和手段,有效地进行化学课堂教学。 (2)掌握化学实验教学的功能、特点和方法,强化科学探究意识,培养学生的创新精神和实践能力。 (3)能恰当选用教学媒体辅助化学教学,整合多种教学资源,提高化学教学效率。 (四)教学评价 1. 化学学习评价 (1)了解化学教学评价的知识和方法,具有正确的评价观,能够对学生的学习活动进行正确评价,促进学生的全面发展。 (2)能够结合学生自我评价、学生相互评价、教师评价,帮助学生了解自身化学学习的状况,调整学习策略和方法。 2. 化学教学评价 (1)能够依据《普通高中化学课程标准(实验)》倡导的评价理念,发挥教学评价检查、诊断、反馈、激励、甄别等功能。 (2)了解教学反思的基本方法和策略,能够针对教学中存在的问题进行反思和评价,提出改进的思路。
一、 试卷结构
|







